Point de vue – Raquel Bertoldo et Séverin Guignard

04/04/2024

« Je n’y peux rien, le nucléaire, je n’aime pas ça, ça me fait peur… ».

En tant que chercheurs en psychologie sociale, nous nous intéressons aux perceptions des risques par le public avec l’objectif de comprendre les logiques sociales de construction de ce rapport au risque.

Les études qui ont fondé la théorie culturelle des risques (Douglas & Wildawsky, 1982) insistent sur le fait que les perceptions des risques puisent dans des systèmes de croyances amplement partagées. Une de ces croyances identifiées comme centrales dans l’organisation de nos systèmes de pensée correspond à la confiance dans la science et les technologies (Castro & Lima, 2001). La pensée sociale autour des sciences et technologies s’organise en général autour d’une opposition entre :

  • la confiance dans les capacités humaines de surmonter les limites de la nature grâce à la science et de solutionner les problèmes d’origine anthropique ;
  • la prudence face aux limites de nos ressources naturelles et aux déséquilibres que nos façons d’exister imposent aux délicats équilibres écologiques.

Pour le Baromètre IRSN, nous nous sommes interrogés sur l’impact que le rapport à la science peut avoir sur les représentations du nucléaire. Pour cela, nous nous appuyons sur la proposition du baromètre : « Faites-vous confiance aux institutions scientifiques ? » Par ailleurs, la question ouverte « Quels sont les premiers mots/idées qui vous viennent à l’esprit lors que vous pensez au nucléaire ? » permet d’obtenir les champs lexicaux associés au mot nucléaire.

Nous avons alors scindé les répondants en deux groupes : ceux ayant un haut niveau de confiance envers les institutions scientifiques (71 % des répondants) ; ceux ayant un bas niveau de confiance (6 % des répondants seulement). Enfin, nous avons analysé séparément leurs réponses à la question ouverte sur le nucléaire en réalisant une analyse des champs lexicaux produits[1].

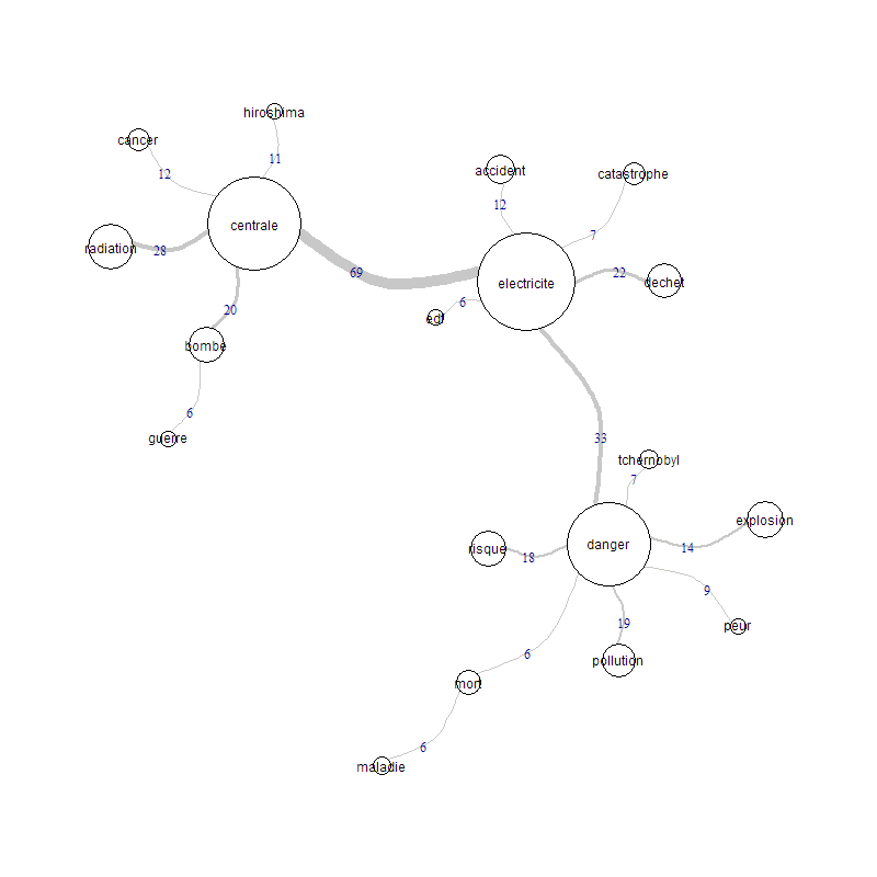
Pour les personnes qui font confiance à la science (figure 1), le nucléaire est avant tout pensé à partir de l’image de la centrale qui produit de l’électricité et qui, à ce titre, comprend des dangers. À cette dernière notion sont associés les risques (explosion, peur, pollution). Pour les personnes qui ne font pas confiance à la science (figure 2), c’est le mot danger qui est au cœur et organise le champ lexical produit.

Cette analyse suggère que la relation à la science influence les représentations du nucléaire et la place donnée aux risques. Si le nucléaire semble ici particulièrement influencé par le niveau de confiance en la science, c’est qu’il implique une certaine délégation face aux institutions technico-scientifique dans la gestion de l’information (Poumadère & Bertoldo, 2010) ainsi que des éventuels problèmes sociaux issus de ce mode de production d’électricité (Poumadère, Bertoldo, & Samadi, 2011). Cette première analyse des données du Baromètre IRSN 2020 invite avant tout à réfléchir la question du nucléaire de façon complexe en s’intéressant plus généralement aux systèmes de croyances qui construisent le rapport à cet objet.

[1] Ce type d’analyse statistique est appelé « analyse de similitude » et se base sur le principe d’analyse des cooccurrences des mots. Par souci de visibilité, seuls les liens les plus forts entre les termes sont présentés ici.

Figure 1: Contenus associés au nucléaire par les participants qui font confiance à la science.
Figure 2: Contenus associés au nucléaire par les participants qui ne font pas confiance à la science.

Les auteurs

Raquel Bertoldo est maître de conférences en psychologie au Laboratoire de Psychologie Sociale (UR 849) de l’Université d’Aix-Marseille. Elle est spécialiste en psychologie sociale, environnementale et analyse de risque.

Séverin Guignard est docteur en psychologie, chercheur associé au Laboratoire CNRS Espace (UMR 7300) de l’Université d’Aix-Marseille. Il s’intéresse aux risques environnementaux associés au changement climatique.

 

Bibliographie

Poumadère, M., & Bertoldo, R. (2010). Risk information and minority identity in the neighbourhood of industrial facilities. Catalan Journal of Communication and Cultural Studies2(2), 213–229. https://doi.org/10.1386/cjcs.2.2.213

Poumadère, M., Bertoldo, R., & Samadi, J. (2011). Public perceptions and governance of controversial technologies to tackle climate change : Nuclear power , carbon capture and storage , wind , and geoengineering. WIREs Climate Change. https://doi.org/10.1002/wcc.134

Castro, P., & Lima, M. L. (2001). Old and New Ideas about the Environment and Science: An Exploratory Study. Environment and Behavior33(3), 400–423. https://doi.org/10.1177/00139160121973052

Douglas, M., &Wildavsky, A. (1982). Risk and culture: An essay on the selection of technological and environmental dangers. Berkeley: University of California Press.